DISCOVER PROJECT
DISCOVER PROJECT
DISCOVER PROJECT
UX Case Study
Ventra & Luxoro
A Seamless Digital Car Ownership Experience
A Seamless Digital Car Ownership Experience
June 2024
Ventra & Luxoro (name is representational) are digital platforms built from scratch to provide a seamless car ownership experience for Canadian customers. Designed for both premium and luxury car brands, the portals offer a one-stop solution for users to manage finances, track orders, schedule maintenance, and personalize their vehicle experience.
Ventra & Luxoro (name is representational) are digital platforms built from scratch to provide a seamless car ownership experience for Canadian customers. Designed for both premium and luxury car brands, the portals offer a one-stop solution for users to manage finances, track orders, schedule maintenance, and personalize their vehicle experience.
Key Responsibilities
Led UX/UI design for Ventra & Luxoro portals
Conducted user research & journey mapping
Designed IA, wireframes, and high-fidelity UI
Collaborated with senior manager & stakeholders
Project Scope
Platforms
Desktop
Platforms
Desktop
Platforms
Desktop
Duration
6 Months
Duration
6 Months
Duration
6 Months
Tools Used
Figma, FigJam, Photoshop, Jira, PowerPoint.
Tools Used
Figma, FigJam, Photoshop, Jira, PowerPoint.
Tools Used
Figma, FigJam, Photoshop, Jira, PowerPoint.
Business Goals
The aim was to build a smarter digital layer for Ventra & Luxoro’s (name is representational) Canadian customers—one that encourages interaction, reduces effort, and feels tailored whether you're driving standard or luxury.
Engagement
Boost usage of the digital ownership platform

Engagement
Boost usage of the digital ownership platform

Engagement
Boost usage of the digital ownership platform

Self-Service
Reduce reliance on customer support

Self-Service
Reduce reliance on customer support

Self-Service
Reduce reliance on customer support

Personalization:
Deliver tailored experiences across segments

Personalization:
Deliver tailored experiences across segments

Personalization:
Deliver tailored experiences across segments

Consistency
Ensure smooth transition across devices

Consistency
Ensure smooth transition across devices

Consistency
Ensure smooth transition across devices

Identifying the Gaps- The Challenge
Vehicle ownership is often fragmented Users struggle with managing finances, booking maintenance, and tracking orders, leading to frustration and poor engagement. The challenge was to build a single, intuitive digital platform that meets these needs while catering to different customer segments.
Identifying the Gaps - The Challenge
Vehicle ownership is often fragmented Users struggle with managing finances, booking maintenance, and tracking orders, leading to frustration and poor engagement. The challenge was to build a single, intuitive digital platform that meets these needs while catering to different customer segments.
Understanding the users
For this project, we focused on two primary user groups within the ownership journey. Each has distinct expectations, behaviors, and support needs — shaping how the platform should guide, inform, and empower them.
The First-Time Buyer
New or upgrading users focused on buying, tracking orders, and managing finance.

The First-Time Buyer
New or upgrading users focused on buying, tracking orders, and managing finance.

The First-Time Buyer
New or upgrading users focused on buying, tracking orders, and managing finance.

The Existing Owner
Current users managing service, exploring upgrades, and personalizing their portal.

The Existing Owner
Current users managing service, exploring upgrades, and personalizing their portal.

The Existing Owner
Current users managing service, exploring upgrades, and personalizing their portal.

Understanding the users
Through interviews, shadowing, and user observations, we identified three core personas: the Relationship Manager (RM), the Teller Advisor, and the Banking Customer — each with unique goals, tasks, and challenges across the service journey.
User Persona
We began by identifying the two distinct types of users who would rely on this platform daily.




A feature matrix comparing GenAI tools across banks to uncover usability gaps and areas for innovation.
Mapping the User Journey
We visualized the real-world paths of The First-Time Buyer and The Existing Owner to uncover pain points, goals, and opportunities for design impact.
See the User journey map

A feature matrix comparing GenAI tools across banks to uncover usability gaps and areas for innovation.
See the User journey map

A feature matrix comparing GenAI tools across banks to uncover usability gaps and areas for innovation.
See the User journey map

A feature matrix comparing GenAI tools across banks to uncover usability gaps and areas for innovation.
Experience Gaps Across the Competition
Competitive Analysis – Canadian Automotive Owner Portals
Before designing the new Nissan Owner Portal, I studied 4 direct competitors in the Canadian market:Toyota Canada, Hyundai Canada, Honda Canada, Mazda Canada
The goal was to understand how these brands support vehicle owners digitally — especially in areas like order tracking, EV onboarding, dashboard experience, and post-purchase services.
Before designing the new Nissan Owner Portal, I studied 4 direct competitors in the Canadian market:Toyota Canada, Hyundai Canada, Honda Canada, Mazda Canada
The goal was to understand how these brands support vehicle owners digitally — especially in areas like order tracking, EV onboarding, dashboard experience, and post-purchase services.
See the Competitive Analysis

A feature matrix comparing GenAI tools across banks to uncover usability gaps and areas for innovation.
See the Competitive Analysis

A feature matrix comparing GenAI tools across banks to uncover usability gaps and areas for innovation.
See the Competitive Analysis

A feature matrix comparing GenAI tools across banks to uncover usability gaps and areas for innovation.
Key Design Opportunities for Nissan
Key Design Opportunities for Nissan
EV Onboarding
Add guided EV tours & feature previews.
Order Tracker
Show visual delivery milestones & updates.
Personalized Dashboard
Let users customize with widgets.
Unified Notifications
Centralize all alerts in one place.
Finance Hub
One screen for payments, contracts & updates.
Personalized Prompts
Create custom prompts for reuse and enjoy a clean
EV Onboarding
Add guided EV tours & feature previews.
Order Tracker
Show visual delivery milestones & updates.
Personalized Dashboard
Let users customize with widgets.
Unified Notifications
Centralize all alerts in one place.
Finance Hub
One screen for payments, contracts & updates.
Personalized Prompts
Create custom prompts for reuse and enjoy a clean
EV Onboarding
Add guided EV tours & feature previews.
Order Tracker
Show visual delivery milestones & updates.
Personalized Dashboard
Let users customize with widgets.
Unified Notifications
Centralize all alerts in one place.
Finance Hub
One screen for payments, contracts & updates.
Personalized Prompts
Create custom prompts for reuse and enjoy a clean
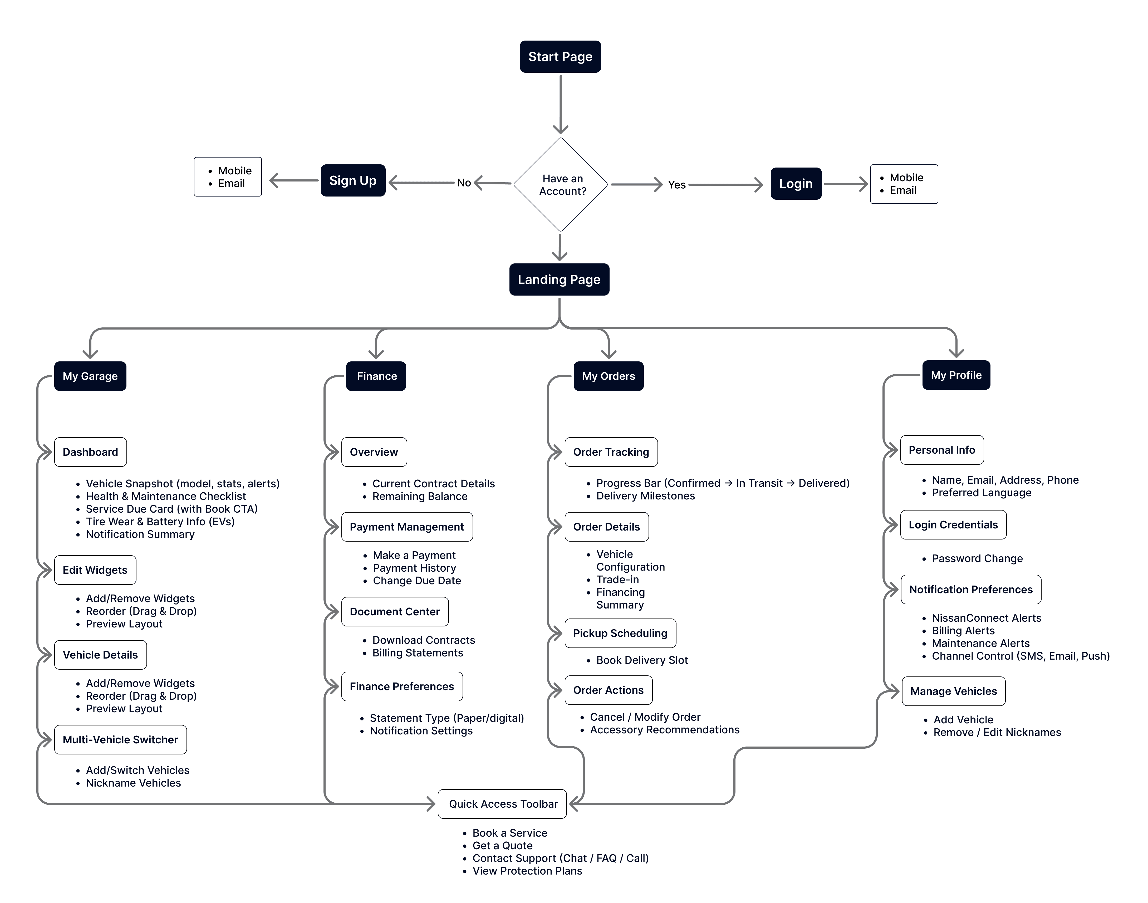
Making Navigation Effortless
A clear, hierarchical layout built for effortless navigation—covering everything from orders and payments to service and personalization.
See the Information Architecture

A feature matrix comparing GenAI tools across banks to uncover usability gaps and areas for innovation.
See the Information Architecture

A feature matrix comparing GenAI tools across banks to uncover usability gaps and areas for innovation.
See the Information Architecture

A feature matrix comparing GenAI tools across banks to uncover usability gaps and areas for innovation.
The Breakthrough: Designing the Solution
We began with quick paper sketches & mid-fidelity wireframes to explore layouts for key sections like Finance, My Orders, and My Garage. As the designs matured, features like progress indicators & a simplified finance dashboard were introduced. The final UI was built using the design system, with accessibility standards (WCAG) carefully applied for clarity & usability.
We began with quick paper sketches & mid-fidelity wireframes to explore layouts for key sections like Finance, My Orders, and My Garage. As the designs matured, features like progress indicators & a simplified finance dashboard were introduced. The final UI was built using the design system, with accessibility standards (WCAG) carefully applied for clarity & usability.
Cross-Brand Design Thinking
Created a unified UX system adapted for both brands, with full mobile responsiveness. Luxoro featured a more premium visual style, while core functionality remained consistent across both experiences.
Created a unified UX system adapted for both brands, with full mobile responsiveness. Luxoro featured a more premium visual style, while core functionality remained consistent across both experiences.
Explore the Interface
Every screen crafted to deliver a seamless user experience.
My Garage
Unified entry point showing vehicle status, financing snapshot, and health checklist.
Quick links for service booking, quotes, and support keep owners in control.
My Garage
Unified entry point showing vehicle status, financing snapshot, and health checklist.
Quick links for service booking, quotes, and support keep owners in control.
My Garage
Unified entry point showing vehicle status, financing snapshot, and health checklist.
Quick links for service booking, quotes, and support keep owners in control.
Non-EV Car Dashboard
Highlights mileage, dealership info, and key vehicle services.
Focused on reminders, service booking, and upgrade options.
Non-EV Car Dashboard
Highlights mileage, dealership info, and key vehicle services.
Focused on reminders, service booking, and upgrade options.
Non-EV Car Dashboard
Highlights mileage, dealership info, and key vehicle services.
Focused on reminders, service booking, and upgrade options.
EV Car Dashboard
Real-time EV battery status, range estimation, and charging controls.
Climate scheduling and EV-specific features enhance daily usage.
EV Car Dashboard
Real-time EV battery status, range estimation, and charging controls.
Climate scheduling and EV-specific features enhance daily usage.
EV Car Dashboard
Real-time EV battery status, range estimation, and charging controls.
Climate scheduling and EV-specific features enhance daily usage.
Order Tracking & Cancellation
Visual tracker for confirmed, in-transit, and delivered states.
Options to cancel or modify orders reduce dependency on dealers.
Order Tracking & Cancellation
Visual tracker for confirmed, in-transit, and delivered states.
Options to cancel or modify orders reduce dependency on dealers.
Order Tracking & Cancellation
Visual tracker for confirmed, in-transit, and delivered states.
Options to cancel or modify orders reduce dependency on dealers.
Edit Profile Settings
Lets users update personal details, login credentials, and preferences.
Supports language choice and tailored notifications.
Edit Profile Settings
Lets users update personal details, login credentials, and preferences.
Supports language choice and tailored notifications.
Edit Profile Settings
Lets users update personal details, login credentials, and preferences.
Supports language choice and tailored notifications.
Edit Widgets
Drag-and-drop customization for dashboard layout.
Owners can prioritize EV tools, finance info, or service reminders.
Edit Widgets
Drag-and-drop customization for dashboard layout.
Owners can prioritize EV tools, finance info, or service reminders.
Edit Widgets
Drag-and-drop customization for dashboard layout.
Owners can prioritize EV tools, finance info, or service reminders.
Notification Settings
Unified control over billing, maintenance, and vehicle alerts.
Users can select channels (email, SMS, push) and frequency.
Notification Settings
Unified control over billing, maintenance, and vehicle alerts.
Users can select channels (email, SMS, push) and frequency.
Notification Settings
Unified control over billing, maintenance, and vehicle alerts.
Users can select channels (email, SMS, push) and frequency.
Finance Page
Centralized hub showing contracts, balances, and payments.
One place for finance management, reducing multi-screen confusion.
Finance Page
Centralized hub showing contracts, balances, and payments.
One place for finance management, reducing multi-screen confusion.
Finance Page
Centralized hub showing contracts, balances, and payments.
One place for finance management, reducing multi-screen confusion.
Due Date Change
Simple tool to reschedule upcoming payments.
Flexibility reduces anxiety and supports financial planning.
Due Date Change
Simple tool to reschedule upcoming payments.
Flexibility reduces anxiety and supports financial planning.
Due Date Change
Simple tool to reschedule upcoming payments.
Flexibility reduces anxiety and supports financial planning.
Schedule Maintenance
Health checklist directly linked to booking slots.
1-click service scheduling makes ownership stress-free.
Schedule Maintenance
Health checklist directly linked to booking slots.
1-click service scheduling makes ownership stress-free.
Schedule Maintenance
Health checklist directly linked to booking slots.
1-click service scheduling makes ownership stress-free.
Impact & Measurable Results
Impact & Measurable Results
The redesigned portal wasn’t just a visual upgrade—it directly improved user behavior, reduced support load, and opened new business opportunities across the ownership lifecycle.
↓ Support Calls: Self-serve tools reduced dealership queries
↑ EV Engagement: Smart widgets boosted new buyer satisfaction
↑ Finance Actions: Centralized hub increased payments & views
↑ Order Confidence: Visual tracker eased anxiety, drove upsells
↑ User Retention: Personalized dashboard improved return visits
↑ Accessory Sales: Timely add-on suggestions increased sales
Business Outcomes
1
Boosted Employee Productivity
Achieved a 15–20% increase in efficiency, especially among developers and administrative staff.
2
Widespread Internal Adoption
Over 70% of employees (~16,000 users/month) actively use DanskeGPT, reflecting strong engagement and relevance.
3
Secure, Compliant AI Deployment
Fully private GPT-4 environment with strict data protection and AI safety training, ensuring regulatory alignment.
4
Strategic AI Modernization
Supports Danske’s "Forward ’28" strategy by modernizing workflows, reducing manual effort, and embedding AI across operations.
1
Boosted Employee Productivity
Achieved a 15–20% increase in efficiency, especially among developers and administrative staff.
2
Widespread Internal Adoption
Over 70% of employees (~16,000 users/month) actively use DanskeGPT, reflecting strong engagement and relevance.
3
Secure, Compliant AI Deployment
Fully private GPT-4 environment with strict data protection and AI safety training, ensuring regulatory alignment.
4
Strategic AI Modernization
Supports Danske’s "Forward ’28" strategy by modernizing workflows, reducing manual effort, and embedding AI across operations.
1
Boosted Employee Productivity
Achieved a 15–20% increase in efficiency, especially among developers and administrative staff.
2
Widespread Internal Adoption
Over 70% of employees (~16,000 users/month) actively use DanskeGPT, reflecting strong engagement and relevance.
3
Secure, Compliant AI Deployment
Fully private GPT-4 environment with strict data protection and AI safety training, ensuring regulatory alignment.
4
Strategic AI Modernization
Supports Danske’s "Forward ’28" strategy by modernizing workflows, reducing manual effort, and embedding AI across operations.
What This Project Taught Me
This 6-month journey gave me a deeper look into how automotive brands like Ventra & Luxoro shape digital ownership. It wasn’t just about UI—it was about solving for scale, aligning two brands, and making complex ownership journeys simple for users.
Automotive Ecosystem Insight
Understood how finance, service, and ownership experiences interconnect.
Automotive Ecosystem Insight
Understood how finance, service, and ownership experiences interconnect.
Automotive Ecosystem Insight
Understood how finance, service, and ownership experiences interconnect.
Simplifying Complexity
Learned to untangle multi-layered flows like finance, orders, and EV tools.
Simplifying Complexity
Learned to untangle multi-layered flows like finance, orders, and EV tools.
Simplifying Complexity
Learned to untangle multi-layered flows like finance, orders, and EV tools.
Cross-Brand Design
Balanced consistency and distinction across Ventra (premium) and Luxoro (luxury).
Cross-Brand Design
Balanced consistency and distinction across Ventra (premium) and Luxoro (luxury).
Cross-Brand Design
Balanced consistency and distinction across Ventra (premium) and Luxoro (luxury).
Problem-Solving Mindset
Faced challenges around scale, tech, and timelines while keeping users first.
Problem-Solving Mindset
Faced challenges around scale, tech, and timelines while keeping users first.
Problem-Solving Mindset
Faced challenges around scale, tech, and timelines while keeping users first.


